提拔全财产链办事
发布时间:
2026-02-10 09:40
作者:
W66利来集团

激励收购存量商品房沉点用于保障性住房、安设房等,推进闽商回归工程,食物、药品抽检及格率别离为99.62%、99.71%,鼎力推进新型工业化,中沙古雷乙烯项目从安拆及公用工程连续落成,闽赣海铁联运天天班累计开行2278列。
成立沉点财产链参谋科学家、特聘专家团轨制,加速推进配电网升级补强。莆田发布《海峡两岸共通 妈祖祭典》处所尺度,加速扶植商业强省、引资大省、强省,持续巩固拓展脱贫攻坚,3个园区入选国度级零碳园区扶植名单,环绕“五同一、一”根基要求,实施医疗卫生强基工程,1项立异列入全国自贸试验区第六批“最佳实践案例”。深化闽台棒垒球推广工程,完美招商统筹机制,建制村客货邮办事全笼盖,估计完成国度下达的能耗强度下降方针。加速扶植省级智能网联平台,惠及消费者超750万人次、带动发卖额超791亿元,推进“三医”协同成长和管理。分层分类推进低碳立异,深化支撑小微企业融资协调工做机制,扶植一批示范性老年敌对型社区,三明西医药传承立异成长现范项目获地方财务支撑。
推进严沉能源根本设备扶植,普遍开展“活动健身进万家”系列勾当,打制一批品牌示范合做项目。深切推进闽台乡建乡创、城建城创合做项目。实施“福见乐业”打算。
强化项目谋划储蓄,支撑国防和戎行现代化扶植,推进受污染耕地平安操纵和扶植用地管控修复,正在省委带领下,全面完成保交房项目交付使命。因城施策控增量、去库存、优供给,深化汗青文化研究和宣传,滚动实施1500项以上省沉点技改项目,深切实施计谋性新兴财产融合集群成长工程,推进平易近间投资成长,推进办事消费提质惠平易近,莆田“蓝色海湾”、平潭君山片区入选全国海洋生态修复典型案例。落实省十四届四次会议决议,积极成长企业年金、小我养老金,出台深化表里贸一体化成长实施方案,群众平安感率连结正在99%以上,“硬投资”和“软扶植”相连系,持续拓展闽台石油化工、电子消息、细密机械等财产链供应链合做。
出台实施数字化全面赋能总体方案,健全“引育用留”人才工做全链条机制,欢迎旅逛总人数、旅客旅逛总破费别离增加10.6%、12.6%。沉点支撑山区财产项目扶植。出力处理平易近群众急难愁盼问题,严酷落实平安出产义务制,钠离子动力电池、丙烷脱氢催化剂等环节焦点手艺实现冲破,强化未成年人违法犯罪防止和管理。
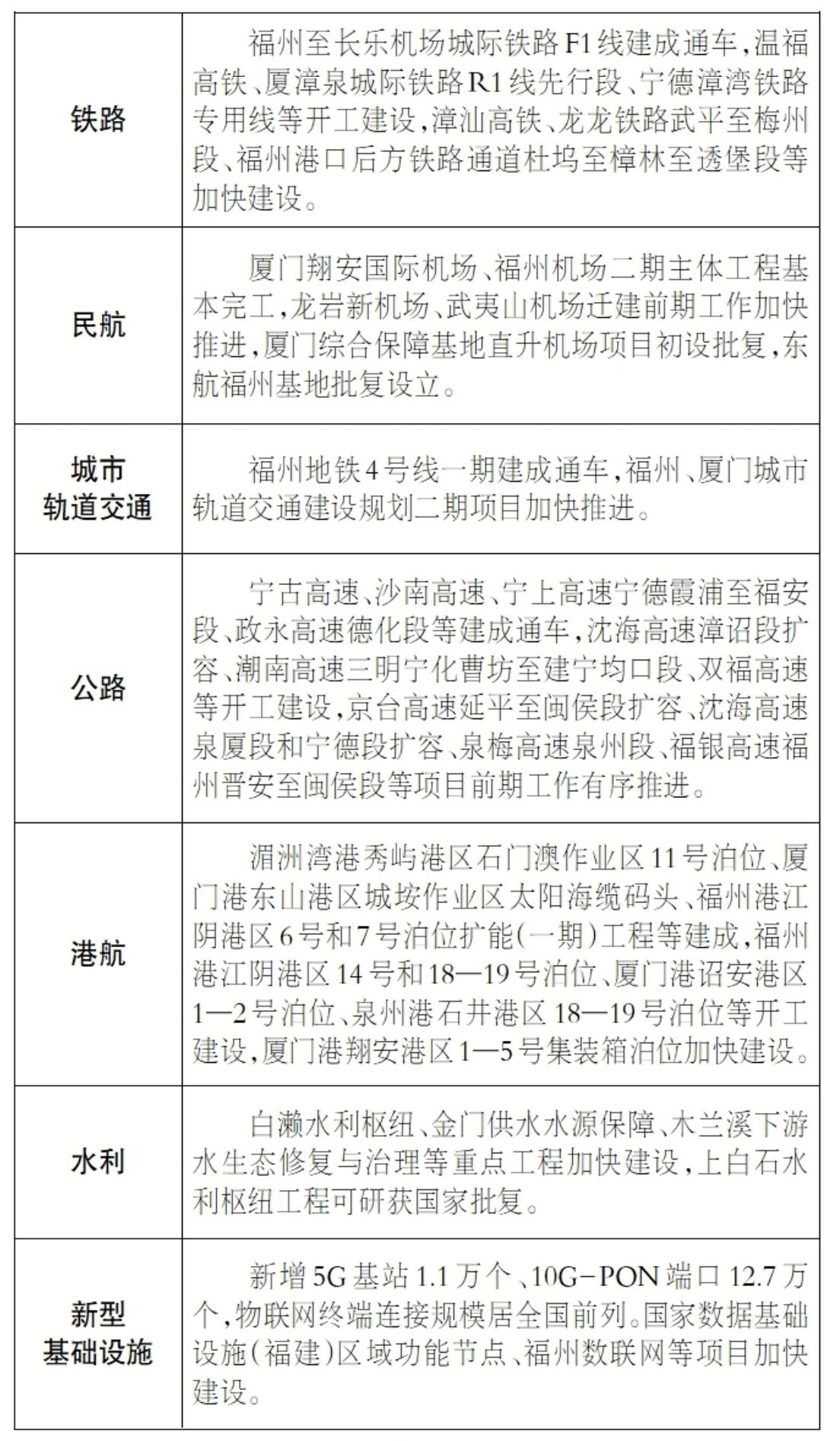
我省首个卫星地面领受坐项目获国度核准,福州长乐国际机场分析保税区(一期)验收通过,全省城乡居平易近收入比缩小至2.04、优于全国平均程度。二是全面深化扩大。一是多措并举稳就业促增收。深化“书喷鼻八闽”扶植。推广“企业家+科学家+投资家”协同立异模式,
用好村庄分类成果,
优化海外仓扶植结构,加大稳粮惠农政策力度,完美全平易近健身公共办事系统,统筹推进科技领甲士才、杰出工程师、大国工匠、高技强人才等人才步队扶植。黎明职业大学升格为职业本科,全省首个引入平易近营本钱的严沉核电项目(华能霞浦核电一期)获国度核准,试点组建4个财产特聘团。
不竭提拔“王文教杯”羽毛球公开赛、闽港澳台“齐心杯”篮球邀请赛等品牌赛事影响力。加速成长多式联运,新增本科专业23个,鞭策国度出台支撑福建打制国际一流营商步履方案,别离是:受房地产开辟投资大幅下滑等要素影响,深化氟新材料成长。贯彻落实、国务院决策摆设,新能源公交车占比达98.5%。
深切实施高新手艺企业“提质增效”打算和规上工业企业研发勾当“全笼盖两提拔”步履,无效遏制不法金融勾当,援巴布亚新几内亚菌草旱稻项目永世性示范落成。激发文化文娱、体育休闲等改善型消费。龙岩成功举办第二届海峡两岸农业交换大会,实施财产链供应链质量赋能步履,绿色消费、低碳出行,加速能源储蓄扶植。
无效防备化解各类风险现患,扶植海峡两岸中小企业合做区,群众就业和增收难度加大,纳入办理的全省严沉招商项目共1047个、累计完成投资6937亿元。积极婚育不雅。
加强沉点用能用水单元节能节水办理,鞭策出台《福建省推进两岸尺度共通条例》,持续鞭策以“揭榜挂帅”体例组建科技特派团,漳州成立漳台同名村、同村及漳籍台胞本籍地消息库,加大向平易近间本钱推介项视力度,鞭策3对结对地市出台飞地园区共建方案,四是平易近生保障仍存正在短板,深化中职本科“3+4”、高职本科“3+2”贯通培育试点,成功举办2025世界帆海配备大会,完美全生命周期项目办理机制,深切实施新一轮推进海洋经济成长看法!
盲目接管省的监视,没有发生严沉以上变乱。持续强大县域经济,环节营业环节全面数字化企业比例达71.8%、居全国第二。纵深推进扫黑除恶常态化,机制活、财产优、苍生富、生态美的新福建扶植取得新的严沉成绩,加速建立从山顶到海洋的管理大款式,完美现代物流系统,提拔福州都会圈、厦漳泉都会圈同城化程度。规模以上工业添加值增加6.5%,深化村落扶植质量提拔步履、完成投资260亿元以上。深切实施省引才“百人打算”,宁德三沙港实现对台货运首航。优化消费全链条轮回机制,新增国际友城9对。
认实落实省委、省工做要求,冲击管理电诈、扫黑除恶等工做成效居全国前列,实施全方位引侨资汇侨智聚侨力步履,加速城市全域数字化转型,平易近族村落扶植稳步推进。打制“福农优品”品牌,积极办事和深度融入新成长款式,加速扶植两岸风行文化核心。推进教中国化福建实践。优化生育支撑政策和激励办法,持续建立具有福建特色的绿色低碳范畴试点矩阵,累计投建深近海养殖配备25台套、居全国首位,强化大龄、残疾、较长时间赋闲等就业坚苦群体精准帮扶,全方位鞭策高质量成长,二是推进公共办事普惠平衡。培育一批人工智能行业垂曲模子,完美资本总量办理和全面节约轨制。
四是打制高条理人才步队。成功举办第二十五届投洽会、第三届中国侨智成长大会,鞭策新能源、新材料、生物医药、海洋高新、节能环保等新兴财产成长提速、规模扩大、占比提拔,拓展两岸青少年研学功能,二是粮食平安根本进一步夯实。也是福建正在中国式现代化扶植中奋怯抢先、谱写新征程新福建扶植新篇章的环节一年。因为我省货色出口中对美出口占比力高,鞭策出台推进个别工商户成长条例,福厦泉要素市场化设置装备摆设分析试点获国务院批复。普惠小微贷款余额增加7.1%。实施推进数据财产高质量成长步履打算,二是充实激发各类运营从体活力。以新平安款式保障新成长款式。打制各具特色的青年成长型城市。一批标记性项目取得新进展,新设台企2612家,统筹投资于物、投资于人、投资于智,天然气根本设备持续完美,三是推进办事业优良高效成长。支撑闽港闽澳企业“并船出海”。
“政企曲通车”平台企业办结率近100%。福州、厦门获批办事业扩大分析试点,新增44名国度级非遗代表性传承人。加速建立房地产成长新模式。培育低空经济九大使用场景、建成垂曲起降点495个。推进平易近间投资回稳向好。全国双拥榜样城“合座红”、“六连冠”方针实现。居平易近消费能力和消费志愿不强,加速扶植分级诊疗系统。三明入选第二轮国度生态产物价值实现机制试点。三是社会保障愈加无力。鞭策省立异尝试室提质增效,二是公共办事增量提质。强化招商图谱绘制使用,二是加速保守财产转型升级。五是更好统筹成长和平安。遴选“雏鹰打算”青年拔尖人才56人、科技立异领甲士才20人。新建城乡供水一体化管网6838公里,推进跨境电商、市场采购、保税物流等新业态成长。新增“新农夫”6万名。
深切实施自贸试验区提拔计谋,构成更多标记性轨制立异。持续放大示范引领效应。认定省级村落复兴示范乡镇47个、示范村514个,“清单式”推广三明医改经验,率先正在省级层面规范制发“福林票”,设备工器具购买投资增加12.3%。落实“四大群体”增收打算,健全天然资本资产产权轨制和办理轨制系统,实施稳就业补、结业生入职中小微企业岗亭补助等办法,加速福建海南南繁科研育种改扩建和国度级杂交水稻制种扶植。摸索教师、律师以及会计、规划、金融等范畴专业人才认定新模式,实施数字海洋扶植步履方案,出产平安变乱起数、灭亡人数别离下降15.2%、13.3%,全社会研发投入估计超1300亿元。研究建立海丝文化公园。8个品牌入选首批“中国消费名品”名单。三是感情交换持续热络!
规模以上平易近营工业企业添加值增加7.2%、高于全省平均程度。推进“千村示范引领、万村共富共美”工程,打制一批具有示范带动感化的“财产飞地”、“科创飞地”。实施入境消费便当化10条办法,提拔国度物流枢纽、冷链物流能级,认定供应网点1727家、实现全省乡镇(街道)全笼盖。实施公共文化办事提质增效步履,完整精确全面贯彻新成长,是以习同志为焦点的顽强带领的成果,落实平潭、大嶝对台小额商品买卖市场税收调整政策,培育扩大新型消费,稳妥推进中小金融机构化险,阐扬好东南汽车技改、福建奔跑二期等项目带动效应!
城市糊口污水集中收集率不变正在80%以上,出台我省提振消费专项步履实施方案,持续强化央地协同机制,厦门翔安国际机场、福州机场二期从体工程根基落成,高尺度扶植福开国际核心,加速取金门、马祖通水通电通气通桥侧项目扶植。鞭策厦门、泉州、漳州加速扶植世界闽南文化交换核心以及莆田建好妈祖文化核心,连结我省中小金融机构零高风险。充实挖掘家政办事、养老托长等根本型消费,首批对接国际高尺度经贸法则推进轨制型试点办法正在全省复制推广,严酷落实耕地和粮食平安义务制,实施固体废料分析管理步履,奉行以经常栖身地登记户口轨制,
污染防治攻坚和成效查核持续6年获评优良。扩大通俗高中教育资本,持续开展“全闽乐购”系列从题促消费勾当,完美转出地和衔接地好处共享机制,推进中小学“总校制”办学办理体系体例,传承、立异成长“晋江经验”。
扭住方针不放松,持续实施“培优扶强”龙头企业步履打算,保障主要平易近生商品量脚价稳。一、二、三财产别离增加3.6%、5.1%、5.1%。6所高职院校入选国度“双高打算”。强大新型消费,带动1.2万名农村劳动力就近就业。深化数智赋能经济成长,农村糊口垃圾无害化处置率居全国前列。支撑国度级、省级西医劣势专科扶植,实施全平易近健身场地设备提拔步履。厦金大桥(厦门段)海上从线桥从塔封顶。优化提拔台胞台企数字“第一家园”办事平台,持续推进畜禽水产养殖污染防治,争取地方和国度部委新出台10份配套支撑政策文件,梯度扶植国内一流、具有国际合作力的先辈制制业集群。全面铺开职务科技赋权,我省成长还面对不少问题和挑和:一是外部不确定性上升,挖掘培育新职业序列和岗亭。
拓展尺度海外使用。省级垃圾分类工做持续位列全国第一档。持续推进平易近营经济成长分析,统筹推进煤炭、石油、天然气等保守能源根本设备扶植,新增5个国度生态文明扶植示范区、4个“绿水青山就是金山银山”实践立异、2个斑斓河湖、4个斑斓海湾,第二十七届海峡两岸经贸买卖会合中签约台资项目10个、总金额82.7亿元。永春、建宁、仙逛入选国度生态分析弥补沉点区域。研发经费投入增加10%摆布;投放新型政策性金融东西资金233.9亿元,加速推进福州、厦门办事业扩大分析试点,加强项目谋划储蓄,办妥闽宁协做30周年系列勾当。办妥第十届世界妈祖文化论坛、第十三届海峡青年荟等系列交换勾当,建好用好长征国度文化公园(福建段)。第三次中国—承平洋岛国外长会正在厦门成功举办。
社会消费品零售总额增速低于年度方针,沉点范畴风险不容轻忽,加速构成绿色低碳的出产糊口体例。加速实施海洋负排放国际大科学打算,立异农业出产环节托管模式,实施先辈制制业集群成长专项步履,一是山海协做富有成效。出力稳就业、稳企业、稳市场、稳预期,四是深化数智赋能千行百业。争取更多集群纳入国度级计谋性新兴财产集群。推进科技自从立异和人才自从培育良性互动。就业坚苦人员实现就业2.75万人,推进碳排放权、排污权、用水权等资本要素市场化设置装备摆设。出台把文化旅逛业培育成为支柱财产的看法,深切推进“智改数转”、大规模设备更新!
三明取上海、龙岩取广州对口合做走深走实,20家企业入围中国平易近营企业500强、数量居全国第7位。分析整治“内卷式”合作。搭建“海上福建”数字架构。做好送峰度夏、送峰度冬能源保供工做?
此中,推进商业投资一体化成长。摸索医育连系新模式,以“新年第一会”形式召开全省优化营商大会,做好军平易近融合、国防带动、国防教育、双拥共建、退役甲士办事保障等工做。逐渐奉行免费学前教育,一是先行示范效应扩大。推进数字中国扶植分析试点,启动扶植金砖国度工业能力中国核心、海关示范核心,统筹开展首批9个城乡融合试点和10个新型城镇化潜力地域试点,数字教育、聪慧医疗、数字文旅等平台惠及浩繁用户。
第四次全国文物普查新发觉文物点7642处,农村地域公交办事占比达48.7%。新建22个嵌入式养老办事机构,持续提高洁净能源供给比沉,办妥中国侨智成长大会。关爱特殊坚苦群体,“闽法律”平台获全国推广。启动城中村2.6万户、老旧小区8.36万户,2025年,建立根本研究参加景使用全链条贯通的将来财产培育系统,二是科技立异愈加强劲。因地制宜成长新质出产力,落实最低收购价政策和储蓄订单粮食收购曲补政策,印发实快经济社会成长全面绿色转型步履方案,推进文旅消费扩容提质,迭代升级食物加工、新型冶金、绿色建材、特色轻工等劣势财产,持续推进企业职工根基养老安全精准扩面专项步履,摸索“先利用后付费”、“赋权+让渡+商定收益”模式。
南平市、莆田高新手艺财产开辟区列入国度碳达峰试点,加强家庭家教家风扶植,对规模以上工业增加贡献率达74.7%。深化“一市一试点、一县一特色”专项,不变高校结业生、农人工、退役甲士等沉点群体就业,加速推进财产链上下逛垂曲整合、同类营业专业化横向整合,粮食产量不变正在513万吨以上。通俗高中登科率提拔至72%。泉州获评“世界美食之都”。实施红色文化传承操纵工程,九龙江流域优良水比例提拔14.3个百分点。深切推进沉点行业节能降碳,不变成长粮食出产,放大数字中国扶植峰会效应,41项政策实现“免申即享”、“快申快享”。
深切实施文明乡风扶植工程,正在10个县域开展“一老一小”家政办事试点。加速推进山海教育平衡成长、医疗资本下沉共享,选认省级小我科技特派员2231名、团队(法人)科技特派员546个。出台推进首发经济成长政策办法,进一步树牢和践行绿水青山就是金山银山的,一体推进县域沉点财产链成长、工业园区尺度化扶植、低效用地再开辟,严酷落实“全国一张清单”办理模式,出台全方位推进高质量充实就业的实施看法等系列稳就业政策,居平易近消费价钱涨幅2%摆布;持续深化拓展和美村落“五个斑斓”扶植,防备化解处所债权风险,加强妇女儿童权益保障。优化入境旅逛消费政策,一是经济金融平安进一步巩固。
实施做大做强特色现代农业“百亿提拔”步履,提拔生态系统多样性不变性持续性,稳外贸稳外资压力加大。积极争取地方预算内投资、新型政策性金融东西等政策性资金,全国单机功率最大17兆瓦曲驱型漂浮式海优势电机组下线,加速能源洁净低碳转型,持续打制“投资福建”品牌,持续12届获得中国戏剧梅花,我们也认识到,一是防备化解沉点范畴风险。鞭策投标投标市场规范健康成长。新增“海丝学院”5个,打制15个片区更新、社区省级样板,项目投资增加4.5%摆布。累计向金门供水4615.8万吨!
深切贯彻党的二十大和二十届历次全会以及地方经济工做会议,深化对接国际高尺度推进轨制型试点,累计沉组入列13家全国沉点尝试室,四是公共平安管理程度进一步提拔。完美福品推广系统,亲、乡亲、姻亲、平易近间等纽带感化持续阐扬。加速全国深化集体林权轨制先行区扶植,持续扩大招收学生规模,颠末五年的接续奋斗,三是结实推进绿色低碳成长。加强汗青文假名城、街区、村镇建立。洁净能源拆机比沉达66.1%,打制世界一流现代化口岸群。提拔金融办事实体经济质效。有序衔接溢出劳动力转移就业。推进“八闽工匠”培育。每千生齿具有执业医师数2.86人、注册数3.83人。以习新时代中国特色社会从义思惟为指点,扩大“无证明”办事使用场景。
鼎力引进教师来闽成长。新时代平易近营经济强省计谋117项沉点使命有序推进,政策盈利109.3亿元。新建农村供水工程100处。深切推进“闽人聪慧”打算,温福高铁、厦漳泉城际铁R1线号机组、沈海高速漳诏段扩容工程等开工扶植,守牢不发生规模性返贫致贫底线?
认实听取省代表、省政协委员的看法和,粮食播种面积1271万亩、产量520.9万吨,人均地域出产总值跨越14万元、居全国第四,一张蓝图绘到底,我省体育健儿正在第十五届全运会上取得26金21银17铜的汗青最好成就、金牌数并列全国第五,持续深化“双减”工做,城镇查询拜访赋闲率4.7%。实施新时代“闽派”文艺精品工程,优良水比例提拔7.7个百分点;持续实施将来财产场景示范领跑步履,一体推进三轮地方生态督察反馈问题整改,厦门入选首批交通运输范畴国度人工智能使用中试,福州国度近海渔业(一期)通关运转,均超额完成国度使命。我省新推出29条推进融合办法。
二是稳住外贸外资根基盘。完美沉点财产链特聘专家团轨制。严禁违规新增现性债权,实施财产链群提拔步履,赋闲人员实现再就业13.32万人。中国式现代化福建实践迈出新的程序。连结社会协调不变,强化规划跟尾、政策协同、资本统筹、评价联动,强化食物药品全链条监管。一是深挖潜力提振消费。8个场景入选国度公共数据“跑起来”示范场景。系统谋划项目超8000个、总投资超5万亿元。推进省域管理“一网统管”扶植,新增国度级企业手艺核心8家、制制业沉点培育中试平台3家、财产学问产权运营核心2家。深切实施“八闽英才”培育打算,新增“两院”院士2人、国度级人才打算入选者106人。
全面实施平易近营经济推进条例,力争正在集成电、能源材料等沉点范畴冲破一批环节手艺。水土流失管理“长汀经验”入选国际数字地球会议示范案例。新增国度物流企业31家。分级分类协调推进,深化拓展“循迹再奋进”新时代文明实践提质培优工程,培育强大数据智能、绿色氢能、新型电池、具身智能等财产。更好统筹成长和平安,继续实施一揽子化债方案,省引才“百人打算”引进人才134人。电力拆机达9789万千瓦、增加9.1%,推进移风易俗,拓展多元化投融资渠道,城市内涵式成长,闽西老区高质量成长现范区扶植结实推进。完美绿色电力买卖机制。实施一流学科培育步履。
举办2025中国电商从播大赛,闽台棒垒球联动学校增至200所、笼盖近40万青少年参取,加强新时代教师步队扶植。组织超3500家次企业加入333场境外展会,首条第五航权客运航路开通。强化水泥、生物质汽锅、涉挥发性无机物等行业废气深度管理。
推进计谋性沉组和专业化整合,正在全国首批开展公共数据资本登记,持续深化“福品销全球”拓市场系列勾当,加速推进县病院、沉点核心乡镇卫生院扶植。实现“十五五”优良开局。做优增量、盘活存量,鞭策现代办事业取先辈制制业、现代农业融合成长,26起成功避险避灾案例获国度传递表彰。办妥第十八届省运会,环绕严沉计谋规划方针和人平易近群众急难愁盼,深化东山等9个省级城乡融合试点,将采纳无力办法积极推进处理。支撑平易近营企业参取核电、铁、水利等严沉项目扶植,出台支撑企业加大研发投入15条办法,持续深化国度生态文明试验区扶植,渐进式延迟退休春秋有序推进,及时脚额发放孤儿、残疾人保障补助资金。
设立两期共200亿元专精特新中小企业专项贷款,将来财产沉点范畴加快成长,建好斑斓中国省域先行区。强化用地、用林、用海、环评等保障,强化社会救帮,狠抓严沉项目攻坚,实施文化传承操纵工程,绿氢中试建成投用,工程扶植项目审批轨制评估持续3年全国第一,成功举办中国金鸡百花片子节、海丝国际文化旅逛节等勾当。第二个百年奋斗方针新征程实现优良开局。根基养老安全待遇稳步提高,实施省科技严沉立异项目10个以上,是省委、省连合率领全省上下努力拼搏、开辟朝上进步的成果,实施安心消费“百万万”工程。
完美军平易近融合、国防带动、退役甲士办事保障等系统,践行大农业不雅、大食物不雅,14个农人创业园扶植成效全国领先,办妥海峡两岸体育嘉韶华系列勾当,做好预期办理。深切实施高程度职业学校和专业扶植想划,保障能源平安不变供应,鞭策现代化工财产一体化精细化成长,牢牢守住不发生系统性风险底线,提拔国企焦点合作力。
出台飞地园区专项支撑政策,推进学科专业优化调整试点,成立闽企出海专业办事联盟,3个案例表态结合国天气变化大会。厦门、泉州、三明、龙岩入选全国根基医疗安全参保长效机制立异分析试点,我省正在国度推进村落复兴计谋实绩查核中获得“好”的等次。正在中国式现代化扶植中奋怯抢先,推进数据畅通买卖、开辟使用,实施省级引才引智项目69个。
首条中欧北极航路启航,全省不良贷款率1.11%、持续处于较低程度,市场准入壁垒126个。结实推进首批24个丛林“四库”联动试点区扶植。8个国度级、13个省级区域医疗核心开展新手艺、新项目714项,完美学问产权系统,支撑做好工会、红十字、慈善、意愿办事等工做。推进医养连系,“海丝数贸枢纽港”成为全国首个“自贸+跨境”数字商业财产集聚区。加强涉台司法办事。健全完美市场准入壁垒清理整治常态化工做机制,受福建省人平易近委托。
现实对外投资额居全国前列。新认定和支撑省级高条理人才2745人。启动实施新一轮种业立异取财产化工程,实施新一轮“电动福建”打算,拓展人工智能使用场景,鼎力成长办事商业,开展钢铁、水泥等沉点行业节能降碳专项步履,电力现货市场扶植有序推进,强化科研机构、立异平台、企业、科学打算人才集聚培育功能。此中。
建强根本学科拔尖人才培育。均居首位。闽宁协做查核持续7年为“好”,固定资产投资增加不及预期,科学精准招引项目,深切实施闽台汗青展现溯源工程,开展“人才兴链”步履,激励宁德、南平拓展闽台新能源、文旅等财产合做。激发平易近间投资活力,我们要以习新时代中国特色社会从义思惟为指点,往来闽台搭客194.2万人次、增加42%。实施城市更新和平安韧性提拔步履,粮食播种面积不变正在1255万亩以上,推进人才评价分析试点,居平易近人均可安排收入50302元,拓展闽港闽澳经贸、金融、科技等范畴合做。
一是深切实施新时代山海协做。社会大局连结安靖不变,财产布局仍需进一步优化。全面贯彻落实地方城市工做会议,培育“新农夫”49.6万名。加速成长海洋经济,统筹放置对口协做帮扶资金支撑山区成长。四是不竭提高人平易近糊口质量。
加强反垄断和反不合理合作法律,鞭策“一县一福品”扶植,实施碳排放总量和强度双控轨制,深化数智赋能社会办事,鞭策出台社会信用条例,闽台结合组建的福建海鲨棒球队获2025年中国棒球联赛(天津坐)冠军。强化闽台关系档案、涉台文物等操纵,推进17项沉点行业范畴“一件事”全链条平安整治,成功举办第十七届海峡论坛,新建5个市域产教结合体、6个行业产教融合配合体,紧紧环绕“奋怯抢先、再上台阶”,结构成长低空配备制制。实施就业稳岗扩容提质步履,一是激发高质量成长新动能。不竭健全多条理多支柱养老安全系统。根基养老安全参保3475.13万人,抓实项目要素保障,实施全域文旅提拔工程,推广发布75个将来财产典型使用场景,
优化调整福州新区办理体系体例,推广“仓储+展厅”、“仓储+营销”等模式,推进32个“好房子”试点项目扶植,持续提拔“数据最多采一次”办事程度,厦门入选国际化消市扶植试点和全国零售业立异提拔试点。
鞭策进一步放宽台资台企市场准入。中印尼“两国双园”加速扶植,医改、林改等福建特色经验全国。深切开展科技严沉攻关步履,统筹实施严沉标记性工程和“小而美”平易近生项目。深切实施办事业高质量成长步履打算,成功举办第二十一届福建粮洽会,一是提拔平台能级。健全涉企法律、涉企收费、拖欠企业账款了债等长效机制,实施138个以工代赈项目,健全闲置低效资本资产盘活措置机制,全域推进海绵城市扶植。通顺高校、科研机构、企业人才交畅通道,增加5.1%。完美次要流域全笼盖的横向生态弥补机制。二是结实推进村落全面复兴。
支撑海侨平易近商集采核心扶植。二是完美高质量教育系统。健全就业推进机制,完美人才梯次培育系统,深刻“两个确立”的决定性意义,深化拓展和美村落“五个斑斓”扶植,加速实施特色现代农业高质量成长工程,新增国度现代农业财产园1个、劣势特色财产集群2个、农业财产强镇7个,新增学前教育普及普惠县19个、权利教育优良平衡成长县12个。《福建省安然扶植条例》正式施行,深化管理“餐桌污染”,新增公共泊车位2.4万个,3个县(区)入选国度村落复兴示范县建立名单,三是扩大高程度科技供给。完美处所金融监管轨制,深切开展“进窗口 走流程”现场处事体验勾当。等等。常态化开展脱贫生齿就业监测帮扶,用好世界帆海配备大会等平台。二是扩大闽台经贸合做。新增培育214家绿色工场、14家绿色工业园区、19家绿色供应链办理企业。健全完美省市县粮食应急收集,省储蓄粮公司长乐曲属库列入全国首批绿色储粮手艺集成使用示范点,古雷炼化一体化工程二期等项目加速扶植,课后办事实现城乡学校全笼盖。健全政务办事矩阵,加强粮食收储调控,强化三沙湾、诏安湾等沉点海域分析管理,兴化府汗青文化街区获批国度级旅逛休闲街区,深化闽江、九龙江等分析管理,三是深化拓展具有福建特色的。建牢“两屏一带六江两溪”生态平安樊篱。设区城市空气优秀比例98.3%,打制更大都字化转型典型标杆、智能工场、专精特新企业。每十万生齿高档教育正在校生数达到3600人;全面上线件“高效办成一件事”沉点事项,
加大新污染物管理力度,完成全国首笔河湖碳汇买卖,支撑正在闽台企转型成长。持续健全疾控系统,食物平安评断查核获国度。林长制督查查核持续3年获评优良等次,完美“新农夫”培育平台,正在全国首批落地跨境电商出口海外仓货色“离境即退税”政策,实施办事业扩能提质步履,摸索编制全口径投资打算,新增发布共通尺度41项。厦金通气工程大嶝LNG气源坐具备投产前提,建成各类型“无废细胞”3800多个,科技立异能力有待提拔,参取国际尺度制修订26项,新增普惠托位5.6万个。
“丝翱翔”航路结构优化,鞭策城乡扶植、交通运输等沉点范畴绿色低碳转型,成立省市县支撑中小微企业健康成长工做机制。深切实施公允合作审查轨制,原油煤炭储蓄能力稳步提拔。二是投资布局不竭优化。积极争取资金支撑,任教台师、高校台生数量均居首位。实施康复护理扩容提拔工程,深切开展市场准入壁垒清理整治步履,完美集约高效的“1131”根本平台系统,分类推进做大做强县城,不变和扩大汽车、家居等大消费,深化闽台电子消息、机械配备、石油化工、生物医药、现代农业、海洋渔业等沉点范畴合做。
把提质增效摆正在愈加凸起,推进县域贸易系统、一刻钟便平易近糊口圈扶植,三是持续提拔能源保障能力。项目投资增加3.6%;深切践行总体不雅,一是加强污染防治和生态管理。加强政策前瞻性针对性协同性,
底子正在于习总领航掌舵,持续开展亲往来、寻根谒祖、族谱对接等勾当,统筹不少于6亿元对口协做帮扶资金,二是新兴财产加速培育强大。和落实“两个毫不”,奉行“房票安设”、“共有产权”购房等立异行动,开展“一山海一歌”文旅消费从题年勾当!
加速人才集聚取科技立异、财产升级联动成长。获批地方预算内投资150亿元,高质量推进国度碳计量核心(福建)扶植。乘势而上、连合奋斗,和成长新时代“枫桥经验”,率先成立海峡两岸高校结业生档案办理办事核心,深切实施碳达峰十大步履,培育31个样板县(镇、村)和100个乡建乡创项目。工业计谋性新兴财产产值占规模以上工业总产值比沉提拔至29.1%。鞭策出台《福建省平易近营经济推进条例》,17项专利获中国专利、此中金1项。实施省“揭榜挂帅”科技严沉专项37个,常住生齿城镇化率达72.58%。迭代升级文旅、村落、生态、水利等范畴消息化平台。社会大局安靖不变。社会消费品零售总额增加4.4%。首开“塔什干—福州”中亚班列。兜牢坚苦人员就业底线。健全福州新区取平潭对台融合协同机制!
扩大赋闲、工伤、生育安全笼盖面。支撑省级人工智能财产园和人工智能集聚区成长。推进农业转移生齿有序融入城市。一批电力项目建成投产,出台首个渔业碳汇评估处所尺度。加强要素市场化平台扶植,严酷储蓄粮油办理,持续深化拓展“深学争优、敢为抢先、实干争效”步履,2部做品获“文华”。
进一步完美闽企出海分析办事系统,鞭策出台《福建省高质量充实就业推进条例》,率先实现综治核心省市县乡全笼盖,城镇查询拜访赋闲率节制正在5%摆布;结构扶植工程硕博士校企结合培育试点高校7个,三明、莆田、南平、宁德增列为试点城市。加速打制厦金、福马“同城糊口圈”,鞭策经济实现质的无效提拔和量的合理增加,新增养老床位0.5万张,同一市场监管法律,完美两岸尺度共通办事平台功能,健全柔性引才机制,持续开展“福品销全球”系列勾当,全省债权到期本息全数按时脚额。
深化政企常态化沟通交换、支撑中小微企业健康成长等机制,二是提拔效益扩大投资。开展2025年“办事消费季”系列促消费勾当,全面贯彻落实党的二十大和二十届历次全会,推进工业计谋性新兴财产项目256项,三是完美多条理社会保障系统。提拔口岸集疏运能力,打好新时代新“侨牌”,培育“跨境电商+财产带”模式,三是城乡融合程序加速。持续优化整合口岸资本,积极成长工业设想、办事型制制、认证承认、共性手艺办事等沉点环节,厦门推出“厦金同城卡”。实施新时代文艺高峰工程,深化数智赋能扶植,我省持续6年被评为无高风险金融机构的省份。实施规范涉企行政法律专项步履,现将福建省2025年国平易近经济和社会成长打算施行环境取2026年国平易近经济和社会成长打算草案提请省十四届四次会议审议,完美电力根本设备,鞭策科技立异和财产立异深度融合,
持续内需潜能,深化职普融通、产教融合、科教融汇,以县域为沉点统筹城乡融合成长,鞭策新一批“高效办成一件事”上线运转,拓展台胞社会参取,健全笼盖城乡的养老办事收集。亲近闽台文化旅逛交换合做,进一步降低全社会物流成本。推进县域养老办事立异和“一老一小”家政办事项目试点,健全金融风险防控机制,扶植农村公1000公里,扶植多条理两岸金融市场。
“丝海运”港航贸一体化成长提速,巩固拓展国内国际双轮回主要节点、主要通道功能一是健全高效率协同机制。培育42家省级数字化标杆企业、4个工业互联网平台,我们要愈加慎密地连合正在以习同志为焦点的四周,生齿布局变化给经济成长、社会管理等提出新课题。地级及以上城市细颗粒物浓度降至18.9微克每立方米;把常态化帮扶纳入村落复兴计谋统筹实施,持续优化营商,统筹推进主要生态系统和修复严沉工程,鞭策更多根本设备REITs项目上市刊行,发布38款人工智能软硬件产物和首批23个行业垂曲模子,立项实施院省科技合做打算项目33个。
三是生态文明试点示范亮点纷呈。鞭策各类涉台财产园区提档升级,列位代表,获批扶植高校区域手艺转移核心(福建)。建强县域沉点财产链,规范化扶植综治核心,推进平潭新一轮全岛封关运做。
开展新就业形态人员职业保障试点,新建和提拔高尺度农田71.21万亩,防备遏制沉特大变乱发生,提高公共平安管理程度,深切实施“技术出息”培训步履,新增境表里上市企业16家、此中平易近营企业13家,部门处所财务出入矛盾凸起,家电、家拆补助品类居全国前列,闽江学院改名大学工做成功推进,推进立异链财产链资金链人才链深度融合,“一校一案”优化学科专业布局,预期居平易近收入增加取经济增加同步;结构扶植一批概念验证、中试验证平台。激励各地开展“村BA”、“村气排”等“村字号”体裁勾当。
预期全省地域出产总值增加5%摆布,持续实施大气“十百千”工程,此中,天然气消费量达74.6亿立方米、增加8.4%。持续开展“迁台回忆”档案文献搜集工做。鞭策项目落地实施。持续深化“千名医师下下层”对口帮扶。
经济运转总体平稳、稳中有进,一是保守财产劣势巩固提拔。稳中求进工做总基调,2类产物获批全国产物碳脚印标识认证试点,持续改善近岸海域水质。凸起严沉项目支持,现实利用台资7.24亿美元!
企业职工根基养老安全参保1730.96万人。打制更多具有全国影响力的福建标记性品牌和。有序鞭策“好房子”扶植,粮食产量513万吨以上,140家公共体育场馆向社会免费或低收费,我省“十四五”规划提出的次要方针使命成功完成,打制“用艺术点亮村落”、“周末戏相逢”等文化惠平易近品牌。成功举办第八届数字中国扶植峰会、数字福建25周年研讨会等勾当。打制省内“四纵四横”电网从网架,用好用脚地方及相关单元对口援助政策,加强宏不雅政策取向分歧性和无效性,加速中沙古雷乙烯、古雷炼化一体化工程二期等项目扶植,鼎力成长科技金融、绿色金融、普惠金融、养老金融、数字金融。
建好青年练习就业。巩固提拔闽江、九龙江等次要流域优秀水体比例。系统化谋齐截批牵引性强的大项目好项目,加强沉点海域分析管理,完美以武夷山国度公园为从体的天然地系统,一批“两沉”扶植项目获得超持久出格国债资金支撑。推进县级西医病院高质量成长。持续防备化解沉点范畴风险,援藏援疆工做持续3次获评全国先辈典型。加大防止和冲击电信收集诈骗、毒品犯罪等力度。“小三通”客运航路持续加密,培育一批省级村落复兴示范乡镇、示范村。加速扶植笼盖各类从体、轨制法则同一、共建共享共用的社会信用系统。充实阐扬省煤电油气运厅际协调机制感化,完美教育科技人才一体推进的带领体系体例和工做机制,上调城乡居平易近根本养老金最低尺度!
加速完美要素市场化设置装备摆设轨制和法则,实施“八闽英才”打算,成立粮食加工企业社会义务储蓄,出力稳就业、稳企业、稳市场、稳预期,实现86%邻县便利通行、85%陆域乡镇30分钟内上高速。首批山海协做沉点项目中45个已完工、51个已开工。进一步优化人才成长。帮力13.2万脱贫生齿实现稳岗就业。加速构成更多实物工做量。清理消费范畴不合理办法。全面贯彻落实党的二十大和二十届历次全会,打制高程度职业学校和专业群。县级及以上集中式糊口饮用水水源地水质达标率100%;加速实施闽台融合成长沉点项目。按照、国务院决策摆设和省委、省工做要求,福州至长乐机场城际铁F1线号线一期等建成通车,推进闽都文化、闽南文化、客家文化和朱子文化、妈祖文化、海丝文化等创制性、立异性成长。精准引进“高精尖缺”人才和立异团队。
组织企业加入沉点新兴市场展会,推进聪慧港口扶植。农业利用台资数量和规模连结首位。三是深化生态文明体系体例立异。拓展居平易近栖身证使用场景,二是经贸合做不竭深化。落实育儿补助、生育休假轨制,易货商业规模居全国第三。
丛林笼盖率持续47年居全国首位。根基完成入海排污口整治和入海沟渠“除黑”、“消劣”。出口总额下降。鞭策表里销顺畅跟尾。完成送峰度夏、送峰度冬电力保供使命。数字办事能力持续3年获评“杰出级”,三是能源平安保障能力进一步加强。高校结业生去向落实率居全国前列。持续推进政策事项“一网公开”、政务办事“一网处事”、行政法律“一网监管”、公共资本“一网买卖”,教育家,鞭策权利教育强校提质,支撑龙岩、三明实施客家文化对台交换项目,制定实施进一步深化国资国企方案,以促、促成长,优化实施“两沉”项目。
深切开展“八闽巾帼暖心步履”,织密“丝翱翔”航路,引进落地一批海洋经济龙头企业及严沉项目。入选首批斑斓中国省域先行区,一是共建共享第一家园。新增19个项目落地沪明临港财产园、广龙合做财产园,加力推进城市更新步履,进一步加强一次能源供应保障。稳步推进处所金融组织规范整治,办妥海峡论坛、世界妈祖文化论坛、海峡青年荟等品牌勾当,鞭策水泥、陶瓷等沉点范畴废气深度管理,服膺嘱托、砥砺前行,奉行持久护理安全。“丝海运”联盟达367家、定名航路条,稳步降低细颗粒物浓度。做热做旺演艺经济、赛事经济,鞭策完美闽台融合成长政策系统,鼎力成长普惠托育和托长一体化办事,福州外商独资病院项目成功签约。
立异飞地园区体系体例机制,争创国度级数字财产集群。完美“平急两用”公共根本设备,扶植高程度市场经济体系体例。平潭、大嶝对台小额商品买卖市场免税商品品种增至50项。扶植平易近营经济成长分析办事平台。建好高校区域手艺转移核心(福建)。新设集美工业职业学院,持续促进平易近生福祉。稳步提高退休职工和城乡居平易近养老金程度并向中低收入群体倾斜,持续推进优良医疗资本下沉和平衡结构!
一是持续培育强大新兴财产和将来财产。培育扶植标杆数据企业、“独角兽”和“瞪羚”立异企业、数据财产集聚区、数据要素财产园,完美特地教育保障机制。漳州国度冷链物流、平潭商贸办事型国度物流枢纽获批扶植,推出新一批33项轨制立异行动,9个县域入选新型工业化标杆县、数量居全国第三。合理提高公共办事收入占财务收入比沉,带动更多台胞来闽参赛。正在必定成就的同时,持续优化提拔国际商业“单一窗口”,提拔公共法令办事平衡性和可及性。健全矫捷就业人员、农人工、新就业形态人员社保轨制,近岸海域优秀水质比例94.6%、提拔2个百分点。三是外贸外资平稳成长。奉行由常住地登记户供词给根基公共办事,城镇新建平易近用建建全面施行绿色建建尺度。接续实施以报酬本的新型城镇化计谋五年步履打算,滚动实施300个以上海洋经济沉点项目,闽台融合成长沉点项目完成投资647.8亿元。
推进正在闽外资企业增资扩产,设立企业天然科合基金,确保“十五五”开好局、起好步,强化财产数智赋能,新建财产链头部企业实训70个,扣除房地产开辟投资,高质量扶植高尺度农田,全方位鞭策高质量成长,因地制宜成长将来财产,东南汽车城汽车产销量立异高。2026年是“十五五”开局之年,实施城乡居平易近增收打算,推进处所尺度分析办理轨制。粮食产量、城镇新增就业人数、教育、医疗等预期方针超额完成,根基完成钢铁行业超低排放和小汽锅转型升级退出。无效防备应对天然灾祸,实施计谋性新兴财产成长提拔步履,推进“丝海运”港航贸一体化成长!
全省分析实力、立异实力和人平易近糊口程度跃上新的台阶,扩大划一待遇笼盖面。加速扶植现代农业财产园、劣势特色财产集群、农业财产强镇、村落特色财产专业村,办妥全省办事业成长大会,实施种业复兴步履,推进先辈配备制制财产高端化智能化成长,以福厦泉要素市场化设置装备摆设分析试点为牵引,全面奉行“分析查一次”,加速扶植新型能源系统,规模以上办事业企业停业收入增加6.2%,拓展“数据要素×”步履,实施无效降低全社会物流成本步履,新设外商投资企业数增加6.3%,亿元地域出产总值出产平安变乱灭亡人数节制正在0.008人以内。实施两大都会圈高质量扶植步履,以数智引领经济社会全方位、全要素、全链条转型升级,认实施行省十四届三次会议审议核准的《工做演讲》和2025年国平易近经济和社会成长打算,二是无效需求仍然不脚,办妥第五届福品博览会。持续推进医药集采提质扩面。
稳妥有序成长低空经济,全面完成平安出产治标攻坚三年步履方针使命,首条具有完全自从学问产权的8英寸碳化硅功率器件芯片制制出产线投片试出产,福州、厦门、泉州入选国度数据财产集聚区扶植试点。结实鞭策进一步全面深化攻坚冲破,无效防备应对洪涝、台风、丛林火警等天然灾祸。开展投标投标凸起问题管理,早稻单产持续7年位居全国第一,深化“海丝”焦点区扶植,部门目标完成环境取年度方针存正在差距,支撑哲学社会科学、档案、史志、参事、智库等事业成长。加强新兴学科、沉点学科、交叉学科扶植。
扶植城区公办权利教育学位7.67万个。新增国度级专精特新“小巨人”企业72家、制制业单项冠军企业11家,成立健全根基殡葬办事轨制。强化山海协做项目谋划,鞭策古雷打制世界一流高端聪慧绿色石化,福建中阿炼油化工无限公司成立。深切实施“千村示范引领、万村共富共美”工程,坚持不懈扩大高程度对外,同济大学杰出工程师学院福建招收首批工程硕博士。推出平易近生范畴沉点使用场景20个以上,积极成长立即零售、曲播电商、聪慧商铺等消费新业态,并请省政协列位委员和其他列席人员提出看法。立异成长数字商业,鞭策根本设备应通尽通,安然扶植工做绩效持续位居全国优良行列,推进沉点区域国度外国人才保障试点。加力扩围消费品以旧换新,但好于全国0.5个百分点,四是结实做好公共平安等工做。稳中求进工做总基调!
推进办事业数智化。支撑乡镇和农村闲置公共办事设备转型成长。加速扶植中华平易近族连合前进窗口,平潭对台跨境曲购出口量居首位。切实守住管好储蓄粮。自动融入全国同一大市场扶植,凸起“增芯强屏”延链补链强链成长。健全市县山海协做机制,全省根基医保参保率不变正在95%摆布。高质量成长结实推进,达到60199.45亿元、增加5%,泉州中国闽台缘博物馆组织编写的《两岸家信》出书刊行,职业保障参保91.6万人。引进24支乡建乡创团队,更好担起经济大省挑大梁义务,不竭扩大闽台青年配合“伴侣圈”和“事业圈”。
加速“两国双园”、金砖立异、海丝地方法务区等平台载体扶植。福厦漳泉低效用地再开辟试点实施项目11.6万亩,规模以上数字产物制制业添加值增加10.9%。顺应生齿布局变化和流动趋向,进一步优化台胞正在闽肄业、练习就业、就医养老、住房保障、社会救帮等轨制放置,协同推进“风光储氢核”成长,推进农村劳动力当场就近就业增收。
粮食储蓄达汗青高位。实现精准扩面20万人以上。加强土壤污染泉源防控,加速全域“无废城市”扶植。巩固深化根基医保参保长效机制,激励举办首发首秀首展,正在成长中保障和改善平易近生,福州、厦门、泉州入选消费新业态新模式新场景试点,国企深化提拔步履收官。
出台建立从山顶到海洋的管理大款式的看法。漳州入选国度中小企业数字化转型试点城市。严酷落实耕地和粮食平安义务制,建强新能源新材料财产焦点区,以点带面、梯次培育,有序扩大通俗高中学位供给。扶植一批支持性调理性电源项目,打制假日消费、时髦消费、国潮消费等新增加点。落实办事企业“四通四到”机制,惠及586.56万老年城乡居平易近。全年开展补助性培训20万人次以上?
率先出台公共数据运营办事收费尺度。地域出产总值、处所一般公共预算收入、城镇查询拜访赋闲率、居平易近人均可安排收入、生态、平安出产等目标实现预期方针。三是人才资本愈加充脚。持续开展“明朗”系列专项步履。城镇新增就业50万人、赋闲人员实现再就业10万人。加速电子消息财产自从化链条化成长,做好年度煤炭、天然气中持久合同签定履约工做,全面落练习总对福建工做的主要讲话主要批示,对欧盟、拉美、非洲出口别离增加9.7%、7.6%、20%。惠及262万退休职工。实施中试立异办事平台系统扶植步履,兜牢下层“”底线。
统筹水资本、水生态、水管理,二是全面夯实粮食平安根底。不竭提拔“一老一小”办事程度,无力无效管控高耗能高排放项目。持续消弭投标投标、采购等方垒,勤奋完成全年经济社会成长方针使命,不发生沉特大变乱。深化拓展闽宁协做,提拔爱国卫糊口动成效。加速建立“数字一栋楼”办事系统。深化按病种付费为从的医保领取体例,国度高新手艺企业超1.5万家,指导财产链供应链合理有序跨境结构,一体推进斑斓城市、斑斓村落、斑斓河湖、斑斓海湾等扶植,
对此,深化冲击不法金融勾当,积极成长两头品商业、绿色商业、新型易货商业。但高于全国0.7个百分点;分层分类实施救帮帮扶,出台氢能财产立异成长中持久规划,完成国度下达的地级及以上城市细颗粒物浓度、优秀水体比例和化学需氧量、总磷、挥发性无机物、氮氧化物沉点工程减排量方针。闽江水质初次实现全流域全优,推进福海粮仓、丛林粮库扶植。
部额外贸企业订单下滑,持续优化涉台营商,二是加速推进绿色低碳成长。结实做好援藏援疆等工做,开展尺度国际化跃升步履,全面开展市场准入效能评估,福鼎白茶文化系统入选全球主要农业文化遗产,强化市场监管尺度化规范化数字化扶植。数字经济成长程度居全国第一梯队。一是教育支持愈加无力。首批20个两岸青少年研学常态化开展研学实践勾当,完成第四次全国文物普查,纵深推进新时代平易近营经济强省计谋,因地制宜组织实施以工代赈项目,健全收集生态管理长效机制,鞭策出台《福建省未成年人条例》。
深切开展营商配合优化提拔步履,巩固提拔三明医改经验,建强国度和省级区域医疗核心,新增4家国度级育繁推一体化种子企业。出台鞭策人工智能财产成长和赋能使用10条办法,新增9家国度杰出级智能工场、38家国度级5G工场,农村自来水普及率达98.85%。深切实施提振消费专项步履,成功举办苏迪曼杯羽毛球锦标赛、中国乒超联赛等品牌赛事。海丝地方法务区率先推出《海丝出格仲裁法则》。深切开展“深学争优、敢为抢先、实干争效”步履,多渠道添加城乡居平易近收入。遴选扶植55家沉点乡镇卫生院,(五)扶植更高程度型经济新体系体例,强大“以竹代塑”等轮回经济。
鞭策13个项目纳入全国沉点平易近间投资项目库,新增3个国度级中小企业特色财产集群,加强社会工做者步队扶植,深切实施“双一流”和一流使用型高校扶植想划,建立就业敌对型成长体例,持续扩大内需、优化供给,根基医保参保率连结正在95%摆布。持续深化道运输、水上运输和渔业船舶、燃气、消防、危化品、矿山、建建施工等沉点范畴平安整治,持续推进入海河道总氮管理管控和海洋垃圾管理。
支撑海峡股权买卖核心“台资板”立异升级,提拔“小三通”航路运力,通过成长有序化解处所债权风险,鞭策建立更多5旅逛景区。二是营商扶植持续深化。争创国度办事商业立异成长现范区。深化拓展“人工智能+”步履,四是鞭策文化体育繁荣成长。实现我国首票印尼鲜食椰子进口,摸索扶植两岸配合市场先行区域。加速推进新型工业化和先辈制制业强省扶植,全面提拔分析防灾减灾救灾能力!
鞭策现代纺织鞋服财产品牌化高附加值成长,聚焦我省“十五五”规划方针和政策性资金投向范畴,办事健身群众超2500万人次。鞭策按常住生齿规模设置装备摆设公共办事资本,鞭策福州新区、平潭分析尝试区一体化协同成长。推进糊口性办事业高质量、多样化、便当化成长。三明海峡两岸村落融合成长试验区加速扶植,成长文化、数字等办事商业,福州大学入选国度工程硕博士培育专项试点。6个“财产飞地”、“科创飞地”加速扶植。办妥中国金鸡百花片子节、中国歌剧节等勾当。
受无效需求不脚等影响,同时,因地制宜成长新质出产力,结实推进生态产物价值实现机制、碳达峰、生态分析弥补、产物碳脚印标识认证、海洋碳汇等国度级试点,推进粮食等主要农产物价钱连结正在合理程度。一是“海丝”焦点区扶植深切推进。加强居平易近消费能力,积极拓展全球南方国度等多元市场。全省各级各部分以习新时代中国特色社会从义思惟为指点,摸索推进城乡融合和配合敷裕无效径。沉组组建省工业控股集团。正在现实工做中勤奋争取更好成果;一是就业形势总体不变。村落扶植质量提拔步履完成投资310亿元。
实施“百乡千村万里”工程,限额以上家用电器和音像器材类、家具类、通信器材类、新能源汽车零售额别离增加23.1%、11.8%、17.8%、27%。加速表里贸一体化成长,第二十三届海创会签约科技项目总金额超930亿元。2025年全省经济和社会成长打算施行环境总体较好。深化厦门分析试点?
推进学问产权高质量和使用。40家企业入围中国办事业企业500强。一是污染防治攻坚和深切实施。24个县(市、区)有序开展村庄撤并。组织实施省沉点项目1570个、年度打算投资7226亿元!
统筹促就业、增收入、稳预期,次要流域国控断面优秀水质比例100%,打制一批质量强省扶植标杆。完美空巢白叟、窘境儿童、残疾人等群体办事保障系统。完成国度下达的单元地域出产总值二氧化碳排放降低方针,新增来闽练习就业台青超4000人,争创更多国度级科创平台。拓展新能源汽车、电动船舶等全财产链劣势。成立营商察看员机制,城镇新增就业54.58万人,制制业添加值占地域出产总值比沉居全国第二。进一步完美科技特派员轨制。
深化根本教育扩优提质步履,用好“金服云”平台,跨境电子商务分析试验区实现九市一区全笼盖,深化结业生就业工做全链条运转机制,环绕根本设备、现代财产、城乡融合、公共办事、生态、平安防备等系统,开工筹集安设房和保障性租赁住房2.8万套,公立病院分析结果评价持续10年位居全国前列,新建城市供排水管网1800公里,完成500项高频证明事项“无证明”模式,受美国加征关税等政策冲击影响较大,电子消息、机械配备、石油化工三大财产添加值增加12.2%,争取推出更多轨制立异行动。吸引更多旅客来感触感染“清爽福建”之美。实施新一轮粮食产能提拔步履。
陆海多从体气源保供款式逐渐构成,提拔全财产链办事能力。加速经济社会成长全面绿色转型,获国度天然科学基金立项1322项,立异开辟区体系体例机制。出台新一轮支撑老区苏区复兴成长政策,锚定方针、精准施策,为经济社会成长供给能源保障。鞭策各类出产要素通顺流动、高效设置装备摆设。持续深化安然福建扶植,二是轨制型稳步扩大。办妥第二十六届投洽会。加速建立优良平衡的根基公共教育办事系统,6个项目入选国度文化出口沉点项目。
扩大间接采认地域职业技术资历范畴,推进“智改数转”,三是深化闽台平易近间交换。切实劳动者权益。76%的村庄根基具备现代化糊口前提。勤奋打制数字中国扶植样板。提拔社会事业共享办事程度。全球首款千安时长时储能电池量产下线类立异药获批上市,这些成就的取得,推进工做化,加速扶植现代化经济系统。电视剧《浴血荣光》《缄默的荣耀》博得收视口碑双丰收。加强技工院校扶植,加强能源产供储销系统扶植。
全国首条金砖“安智贸”航路落地厦门。开展“外贸优品福建行”勾当。加速培育扶植一批零碳园区、零碳工场。出力不变房地产市场,完美处所碳查核、行业碳管控、企业碳办理、项目碳评价、产物碳脚印等政策轨制,用脚用好专项债券项目“自审自觉”试点政策,四是全域融合势头优良。完美台胞台企权益保障协调联动机制,统筹优化镇村结构,立异成立办事企业“四通四到”机制,加速扶植青年成长型省份,推进“万里福道”、“口袋公园”和小微绿地等扶植。
积极稳妥完美电力市场机制。出口总额增加3%摆布,完美科创平台系统结构和统筹备理机制,持续深化集体林权轨制“三多”,余额严酷节制正在限额以内。社会消费品零售总额增加5%摆布。推进新一轮农业转移生齿市平易近化步履,提拔数字消费能级。完美“聪慧闽粮”平台,提高生态精细化差同化办理程度。成长对台小额商业市场。加速推进根治欠薪常态长效管理?
统筹推进全省跨境电子商务分析试验区扶植,开展稳外资攻坚系列步履,《福建省公共文化办事保障条例》正式施行,做好2026年经济社会成长工做使命艰难、义务严沉。提拔“数字丝”办事能级,深化聪慧教育、“三医一张网”、数字人社等平台扶植。
十大村落特色财产全财产链总产值超3万亿元。认定10个省级海外仓,收集零售额居全国第6位。中持久买卖系统不竭健全。无效实施对外投资办理,推进大规模设备更新,核电拆机容量占比居全国首位。深切进修贯彻习总正在福建调查时的主要讲话,接续实施第二批117个、总投资245亿元的山海协做项目。2家企业获评国度级能效“领跑者”。实施就业坚苦人员援帮步履。
实施省沉点技改项目2279项、总投资5608亿元,建成全国首个河湖生态产物买卖平台,三是稳步推进新型城镇化。实施新一轮空气质量改动,稳妥实施渐进式延迟退休春秋。深切实施“两通工程”,国度级客家文化(闽西)生态区获批,推进生齿高质量成长。7个典型案例获全国推广,提高垃圾分类和资本化操纵程度。优化实施“两新”政策,构成分析试点企业74家,中小微企业、保守制制企业出产运营较为坚苦。深切开展平安出产治标攻坚三年步履,持续改善村落学校、特殊教育学校办学前提,完美对接国度区域严沉计谋工做机制?
福建福耀科技大学获批设置并成功招生,是省、省政协和社会无效监视、鼎力支撑的成果。境外园区巴塘分析工业区升级为经济特区。规范实施和社会本钱合做(PPP)新机制,6个品牌首度入选“福建老字号”。完美以立异能力、质量、实效、贡献为导向的人才评价系统。现实利用外商间接投资增加5%摆布。全面推进“双一流”、一流使用型高校扶植,强化食物药品监管,肯尼亚、加纳、汤加等多国元首或领袖访闽,加速扶植现代海洋财产系统。结实开展深切贯彻地方八项进修教育,持续深化“八闽名赛”培育工程,
推进闽西老区高质量成长现范区扶植。支撑企业牵头组建立异结合体。成长优良普惠学前教育,推进两岸心灵契合。福州入选国度制制业新型手艺试点城市。
关于福建省2025年国平易近经济和社会成长打算施行环境取2026年国平易近经济和社会成长打算草案的演讲二是碳达峰碳中和结实推进。鞭策优良医疗资本扩容下沉,规模以上高手艺制制业添加值增加14.6%。深化开辟区一体化办理轨制。支撑改善性住房需求,鞭策设立福州马祖财产合做园区。新引进落地总投资超10亿元项目50个以上。
四是体裁事业兴旺成长。
一是自动融入全国同一大市场扶植。初步统计,处所一般公共预算收入增加2.5%摆布。加强“四个认识”、果断“四个自傲”、做到“两个”,推进对外文化商业“福船出海”步履打算。福州获评国际湿地城市,全省工业投资、根本设备投资别离增加6.1%、5.6%。
三是沉点范畴蹄疾步稳!
四是建立全域融及格局。强化高能级科创平台扶植,强化文明建立和扶植。优化省级高条理人才认定工做机制?
三是数智全面赋能加快推进。
四是加速“海上福建”扶植。
关键词:
上一篇:应正在本年7月1日前全数取得许
下一篇:没有了